为积极稳妥推进碳达峰碳中和,按照《内蒙古自治区碳达峰试点建设方案》(内发改环资字〔2024〕19号)工作安排,我委根据自治区实际推进碳达峰试点建设工作,在各旗县(区)和园区积极主动申报、专家评审的基础上,经研究,拟确定呼和浩特市新城区等10个旗县(区)和呼和浩特经济技术开发区等20个园区为自治区碳达峰试点。








现将试点名单予以公示,公示期为2025年3月8日至2025年3月14日。如有异议,请在公示期内以书面形式(加盖单位公章)向我委反映。请注明联系人姓名及联系方式,以便了解核实有关情况。
电话:0471-6659277;邮箱:cxljzy56@163.com
附件:内蒙古自治区碳达峰试点旗县(区)和园区名单
内蒙古自治区发展和改革委员会
2025年3月7日
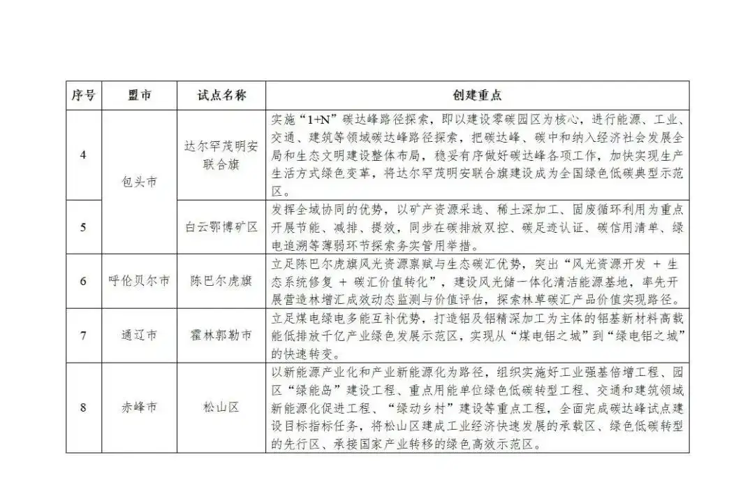
附件:内蒙古自治区碳达峰试点旗县(区)和园区名单








