近日,丽珠医药集团股份有限公司(以下简称“丽珠集团”)控股子公司珠海市丽珠单抗生物技术有限公司(以下简称“丽珠单抗”)与广东华南疫苗股份有限公司(以下简称“华南疫苗”)签署了《流感重组蛋白疫苗项目专利及技术转让协议》。
2.1亿转让专利技术,目标产品为流感重组蛋白疫苗
根据协议约定,华南疫苗拟将基于项目技术开发的最终销售形态的三价流感重组蛋白疫苗及/或四价流感重组蛋白疫苗的项目权利转让给丽珠单抗。
协议生效后,丽珠单抗应向华南疫苗支付技术转让费用总额最高不超过21.000万元人民币。目标产品获批上市销售后,华南疫苗有权获得销售额提成,总额不超过20亿元人民币。
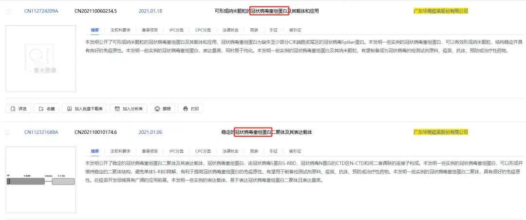
此次转让的目标产品为流感重组蛋白疫苗,据作者在国家知识产权局网站搜索关键词“重组蛋白”显示,华南疫苗拥有两件相关专利,分别为CN202110060234.5号“可形成纳米颗粒的冠状病毒重组蛋白及其载体和应用”专利、CN202110010174.6号“稳定的冠状病毒重组蛋白二聚体及其表达载体”专利,申请时间均为2021年1月。
不知是否与本次转让给丽珠集团的相关专利技术相关。

图源:国家知识产权局网站
一品红:控股子公司四价流感重组蛋白疫苗获临床试验批准
华南疫苗成立于2011年,是一家专注于重组蛋白纳米颗粒疫苗创新研发与生产的高科技成长型企业,于2021年成为一品红集团的一员。
据悉,一品红药业股份有限公司(以下简称“一品红”)创建于2002年,2017年在深交所挂牌上市,是一家聚焦于儿童药、慢病药领域的创新型生物医药企业。一品红拥有400余人的创新研发团队,2021至2023年研发投入约13亿元,年研发投入约占营收的10%。
2024年11月6日,一品红发布公告表示,其控股子公司华南疫苗”自主研发的四价流感重组蛋白疫苗的药物临床试验申请获得国家药品监督管理局批准,并收到《药物临床试验批准通知书》(通知书编号:2024LP02496),同意开展预防流行性感冒的临床试验。
丽珠集团:符合公司中长期创新发展的战略布局
据今日丽珠集团发布的公告,“本次项目引进可进一步丰富公司创新药领域的产品布局......符合公司中长期创新发展的战略布局。”
此前,丽珠集团就已在疫苗赛道建立了坚实的研发技术基础,其研发的重组新型冠状病毒融合蛋白疫苗于2022年顺利获批国家紧急使用。
本次布局的流感疫苗与丽珠集团新冠疫苗技术路线一致,同属于重组蛋白疫苗,能够最大程度实现资源的有效整合与利用。
附公告原文:




(原标题:2.1亿转让专利技术!华南医药转让项目已获临床试验批准)








